免费试用
所有产品
万兴图示
基于模板的一站式办公绘图利器
万兴脑图MindMaster
基于云的多平台思维导图软件
万兴画板
基于白板的工作流搭建工具
万兴项管
基于甘特图的项目管理工具
新品上市
万兴图示V14
AI全面升级>>
万兴脑图V12
任务看板,AIPPT,
布局丰富>>
万兴画板V1.0
全新白板产品>>
所有产品
万兴图示
基于模板的一站式办公绘图利器
万兴脑图
基于云的多平台思维导图软件
万兴画板
基于白板的工作流搭建工具
万兴项管
基于甘特图的项目管理工具
万兴AI
万兴图示AI
万兴脑图AI
万兴AI
万兴图示AI
万兴脑图AI
政企服务
企业采购
政企套餐
国防版采购
客户案例
向团队介绍
政企服务
企业采购
政企套餐
国防版采购
客户案例
向团队介绍
社区资源
万兴图示模板中心
思维导图知识社区
万兴图示学堂
万兴脑图学堂
社区资源
万兴图示模板中心
思维导图知识社区
万兴图示学堂
万兴脑图学堂
帮助中心
帮助中心
文章教程
帮助中心
帮助中心
文章教程
免费下载
优惠
免费下载
优惠
登录
热门搜索:
热门专辑
全部专题
分类:
全部
流程图
组织结构图
思维导图
软件/计算机
专业领域绘图
图形表格
商务/PPT
管理/咨询
平面设计图
请选择
无匹配数据
全部
流程图
组织结构图
思维导图
软件/计算机
专业领域绘图
图形表格
商务/PPT
管理/咨询
平面设计图
加载中
常用:
UML图
基本电路图
平面布置图
箭头
圆形图
甘特图
时间线
基本网络图
程序架构图
泳道图
请选择
无匹配数据
UML图
基本电路图
平面布置图
箭头
圆形图
甘特图
时间线
基本网络图
程序架构图
泳道图
加载中
类型:
全部
智能模板
普通模板
动态模板
请选择
无匹配数据
全部
智能模板
普通模板
动态模板
加载中
社区精选
一周热榜
最多使用
最新发布
达人作品
请选择
无匹配数据
社区精选
一周热榜
最多使用
最新发布
达人作品
加载中
请选择
无匹配数据
全部类别
作品
作品集
加载中
请选择
无匹配数据
全部权限
免费
付费
会员免费
加载中
立即使用
医学-化学装置
23
2
1
圣诞老人
¥6
立即使用
图书馆管理系统ER图
30
2
0
Soo
免费
一键同款
公司组织架构图,清晰呈现企业管理脉络
26
2
0
爱学习的小羊
免费
一键同款
手机银行安全便捷转账服务全解析:用户故事与需求洞察
11
2
0
一便士的永恒
免费
一键同款
共享办公空间租用者精准画像大揭秘
30
2
0
一便士的永恒
免费
一键同款
植物细胞结构全解析,带你探索微观生命奥秘
21
2
0
小喵姐
免费
一键同款
活动门票观众签到记录ER数据模型
17
2
0
一便士的永恒
免费
立即使用
程序员关键问题根因分析鱼骨图——提高开发效率与质量的解决方案
72
2
4
柚屿李李
会员免费
立即使用
程序员技术架构升级历程可视化年终总结汇报
59
2
6
柚屿李李
会员免费
立即使用
路由器的路由服务
20
2
0
信息技术
免费
立即使用
图9_课程思政教学评价体系框架图_新版
25
2
0
向大牛学习
¥3
立即使用
图4_三式融入课程思政教学方法示意图
8
2
0
向大牛学习
¥3
立即使用
低空经济-气象行业相关图例
61
2
1
海周
¥20
一键同款
叶片结构解剖示意图,一图看懂叶片内部构造
25
2
0
爱学习的小羊
免费
一键同款
密莲叶片细胞叶绿体回旋现象大揭秘
21
2
0
爱学习的小羊
免费
立即使用
天津Citywalk攻略:解锁网红景点,邂逅津城魅力
4
2
0
爱学习的小羊
免费
一键同款
古代文学研究技术路线图
35
2
1
爱学习的小羊
免费
一键同款
电商平台开发技术路线图详解
14
2
0
爱学习的小羊
免费
一键同款
新能源技术路线图,探索未来能源转型核心驱动力
16
2
2
爱学习的小羊
免费
一键同款
技术路线图:从实验准备到机制验证的完整流程
37
2
0
爱学习的小羊
免费
一键同款
智能制造系统技术路线图
55
2
0
爱学习的小羊
免费
一键同款
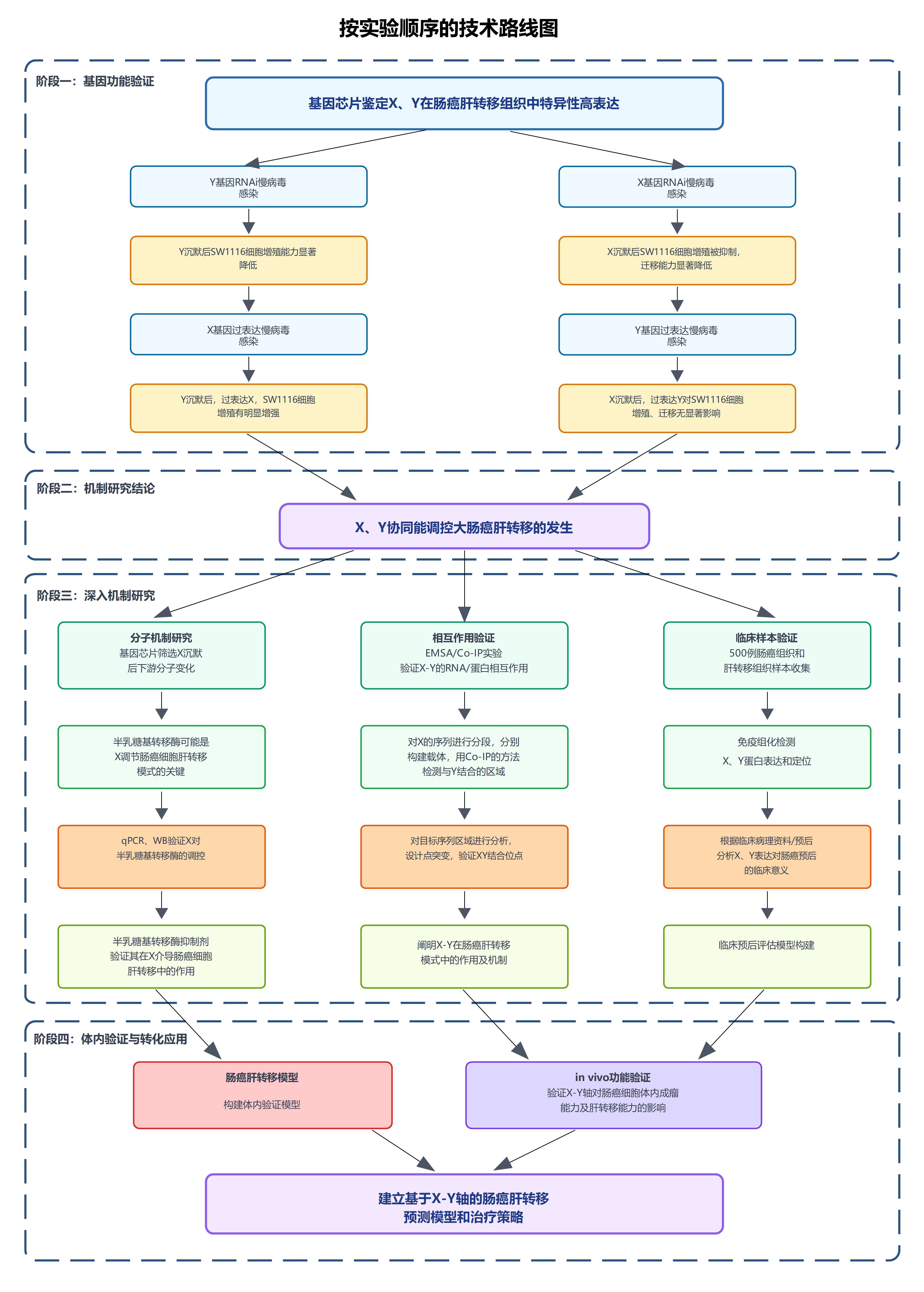
大肠癌肝转移机制研究技术路线图
26
2
1
爱学习的小羊
免费
一键同款
论文编写技术路线图模板,助你轻松搞定论文框架!
73
2
1
爱学习的小羊
免费
一键同款
历史学研究技术路线图
43
2
0
爱学习的小羊
免费
立即使用
具身智能“云边端一体”系统架构
23
2
0
冬去春来
¥5
立即使用
问题处理流程1.0
13
2
0
孤城的守夜人
免费
立即使用
糖水橘子罐头生产工艺流程图
60
2
1
爱学习的小羊
会员免费
立即使用
全脂乳粉生产工艺流程图
69
2
0
爱学习的小羊
会员免费
立即使用
园区物联网架构图
106
2
0
NicoTq
会员免费
立即使用
科研绘图的关键要素
137
2
4
栗子森林呀
¥5
立即使用
八卦图
108
2
8
夏夏
¥8
立即使用
新质生产力驱动乡村全面振兴理论逻辑框架图
57
2
0
向大牛学习
¥3
立即使用
图9_市域产教联合体双核驱动机制
20
2
0
向大牛学习
¥3
立即使用
阶段式大语言模型智能体结构
17
2
0
向大牛学习
¥3
立即使用
图2_数字经济与农业高质量发展演进趋势
24
2
0
向大牛学习
¥3
立即使用
6.教学能力大赛—学习效果评价
161
2
3
无敌可乐
¥3
立即使用
市场营销思维导图
58
2
0
EDjyKPaK
免费
立即使用
食堂平面布置图(1)
30
2
0
EDlRktpq
会员免费
立即使用
5.教学能力大赛—反思改进措施
47
2
1
无敌可乐
¥3
立即使用
医院诊疗管理系统ER图
20
2
0
高晰
¥3
立即使用
技术路线图
45
2
0
刘奶奶送牛奶奶榴莲味牛奶
¥3
立即使用
3.教学能力大赛-实施报告
67
2
0
无敌可乐
¥3
立即使用
PCBA项目研发流程示意图
25
2
1
EDkwoxYe
免费
立即使用
乙醇、水双效精馏工艺流程
32
2
0
EDQP2CRp
会员免费
立即使用
数据治理与平台建设路线图-4张
41
2
1
艾伦
¥15
立即使用
制造业核心数据流
27
2
0
EDfWrbGp
¥10
立即使用
采购数字化系统架构
112
2
6
十三
¥3
立即使用
AI算力产业链图谱
60
2
0
艾伦
¥5
立即使用
校园自习室ER图
20
2
0
EDHLwdbl
免费
立即使用
双代号网络图绘制软件
39
2
0
EDgzIZrW
免费
立即使用
AI Agent驱动的企业智能化转型全景架构
49
2
1
知图坊
¥5
立即使用
融合卷积与Transformer:CLFT 模块在红外小目标检测中的新突破算法
48
2
1
竟然是草莓
¥13.9
立即使用
生物医学新技术临床研究和临床转化应用工作流程图
50
2
1
壹图说药
¥8
立即使用
农业多模态大模型数据流与信息处理架构图
25
2
0
向大牛学习
¥3
立即使用
系统前后对比2
51
2
0
187****4381
免费
立即使用
机器人产业链图谱
68
2
0
艾伦
¥5
立即使用
企业组织架构图
108
2
0
EDniATGn
免费
立即使用
大数据可信数据空间边界安全隔离解决方案
128
2
6
FFB
¥5
立即使用
基因转录改变
116
2
2
EDqUSFBu
¥10
立即使用
软件技术专业职业成长地图
31
2
0
EDHwPivN
免费
立即使用
列表_项目延期管理中通过5W1H分析的范例
96
2
2
Awing
¥5
立即使用
新国标高清安全标志
72
2
1
徐工
¥12
立即使用
单位网拓扑图(含互联网、政务网、专网业务)
266
2
6
CISP涛涛
¥6
立即使用
AI赋能LTC流程
123
2
4
流程老顽童
¥20
立即使用
数据中心组织架构
100
2
4
艾伦
¥5
立即使用
AI 报警工单处理流程图
194
2
2
长疯万里
¥3
立即使用
培训宣讲思维导图大纲
17
2
0
WSszGCeI
免费
立即使用
列表_魔方组成以SWOT思维模式为范例
68
2
1
Awing
¥5
立即使用
线粒体基质超微结构解析
81
2
0
柚屿李李
会员免费
立即使用
大数据分析技术路线图
60
2
5
艾伦
¥5
立即使用
产品检验流程图
57
2
0
EDUJsOQx
免费
立即使用
制造企业运营管控流程
73
2
2
精益咨询张老师
¥6
立即使用
纺织公司销售数据BI图
18
2
0
CD
免费
立即使用
办公室布局规划
11
2
0
EDVEMJzs
免费
立即使用
生产环境中AI模型的4种测试方法
77
2
4
艾伦
¥10
立即使用
室内区域布局
36
2
0
EDYjTwIL
免费
立即使用
金字塔样式_用户价值管理范例
98
2
7
Awing
¥5
立即使用
时间轴_直播带货流程范例
65
2
4
Awing
¥5
立即使用
智慧园区架构图
126
2
3
酸菜牛魔王
¥5
立即使用
人才培养模式 教学大赛 物联网应用技术专业
76
2
10
飞飞兔
¥20
立即使用
敏捷Scrum框架
45
2
0
EDnNCTuo
¥3
立即使用
业务架构图
35
2
1
木易
¥3
立即使用
哈尔滨地铁线路图2025_V1.0
475
2
1
糖不苦
¥3
立即使用
通用数据中台整体规划范例
70
2
4
Awing
¥5
立即使用
STM32F103 系统架构图
112
2
0
步步图高
会员免费
立即使用
ai数据飞轮
65
2
2
ivan
¥3
立即使用
Git工作流
50
2
2
MilkWa
¥5
立即使用
共生理论发展脉络与创新对比分析
27
2
1
向大牛学习
¥3
立即使用
碱矿渣超高性能混凝土早龄期多场耦合变形理论与模拟研究
355
2
1
EDYPDJVX
免费
立即使用
学术研究技术路线图
88
2
2
艾伦
¥5
立即使用
外派任务工作流程
27
2
0
是小和吖hz
免费
立即使用
通用敏捷开发的Sprint迭代模式流程
33
2
3
Awing
¥5
立即使用
云南可编辑地图
43
2
0
大宇
¥3
立即使用
河北可编辑地图
17
2
0
大宇
¥3
立即使用
推理大模型vs通用大模型能力对比
88
2
6
艾伦
¥5
立即使用
互联网发展历程
139
2
3
图小优
会员免费
立即使用
项目全周期管理流程图
160
2
1
爱学习的小羊
会员免费
一键同款
新能源汽车市场开拓与创新全解析
58
2
0
图你所爱
免费
一键同款
亿图图示 VS 传统绘图工具,谁更胜一筹?
30
2
0
EDwFyHQD
免费
一键同款
亿图图示 vs 传统绘图工具,谁更胜一筹?
98
2
6
云中画事
免费
1
272
273
274
275
276
595
1
2
3
4
5
6
7
8
9
10
11
12
13
14
15
16
17
18
19
20
21
22
23
24
25
26
27
28
29
30
31
32
33
34
35
36
37
38
39
40
41
42
43
44
45
46
47
48
49
50
51
52
53
54
55
56
57
58
59
60
61
62
63
64
65
66
67
68
69
70
71
72
73
74
75
76
77
78
79
80
81
82
83
84
85
86
87
88
89
90
91
92
93
94
95
96
97
98
99
100
101
102
103
104
105
106
107
108
109
110
111
112
113
114
115
116
117
118
119
120
121
122
123
124
125
126
127
128
129
130
131
132
133
134
135
136
137
138
139
140
141
142
143
144
145
146
147
148
149
150
151
152
153
154
155
156
157
158
159
160
161
162
163
164
165
166
167
168
169
170
171
172
173
174
175
176
177
178
179
180
181
182
183
184
185
186
187
188
189
190
191
192
193
194
195
196
197
198
199
200
201
202
203
204
205
206
207
208
209
210
211
212
213
214
215
216
217
218
219
220
221
222
223
224
225
226
227
228
229
230
231
232
233
234
235
236
237
238
239
240
241
242
243
244
245
246
247
248
249
250
251
252
253
254
255
256
257
258
259
260
261
262
263
264
265
266
267
268
269
270
271
272
273
274
275
276
277
278
279
280
281
282
283
284
285
286
287
288
289
290
291
292
293
294
295
296
297
298
299
300
301
302
303
304
305
306
307
308
309
310
311
312
313
314
315
316
317
318
319
320
321
322
323
324
325
326
327
328
329
330
331
332
333
334
335
336
337
338
339
340
341
342
343
344
345
346
347
348
349
350
351
352
353
354
355
356
357
358
359
360
361
362
363
364
365
366
367
368
369
370
371
372
373
374
375
376
377
378
379
380
381
382
383
384
385
386
387
388
389
390
391
392
393
394
395
396
397
398
399
400
401
402
403
404
405
406
407
408
409
410
411
412
413
414
415
416
417
418
419
420
421
422
423
424
425
426
427
428
429
430
431
432
433
434
435
436
437
438
439
440
441
442
443
444
445
446
447
448
449
450
451
452
453
454
455
456
457
458
459
460
461
462
463
464
465
466
467
468
469
470
471
472
473
474
475
476
477
478
479
480
481
482
483
484
485
486
487
488
489
490
491
492
493
494
495
496
497
498
499
500
501
502
503
504
505
506
507
508
509
510
511
512
513
514
515
516
517
518
519
520
521
522
523
524
525
526
527
528
529
530
531
532
533
534
535
536
537
538
539
540
541
542
543
544
545
546
547
548
549
550
551
552
553
554
555
556
557
558
559
560
561
562
563
564
565
566
567
568
569
570
571
572
573
574
575
576
577
578
579
580
581
582
583
584
585
586
587
588
589
590
591
592
593
594
595