免费试用
所有产品
万兴图示
基于模板的一站式办公绘图利器
万兴脑图MindMaster
基于云的多平台思维导图软件
万兴画板
基于白板的工作流搭建工具
万兴项管
基于甘特图的项目管理工具
新品上市
万兴图示V14
AI全面升级>>
万兴脑图V12
任务看板,AIPPT,
布局丰富>>
万兴画板V1.0
全新白板产品>>
所有产品
万兴图示
基于模板的一站式办公绘图利器
万兴脑图
基于云的多平台思维导图软件
万兴画板
基于白板的工作流搭建工具
万兴项管
基于甘特图的项目管理工具
万兴AI
万兴图示AI
万兴脑图AI
万兴AI
万兴图示AI
万兴脑图AI
政企服务
企业采购
政企套餐
国防版采购
客户案例
向团队介绍
政企服务
企业采购
政企套餐
国防版采购
客户案例
向团队介绍
社区资源
万兴图示模板中心
思维导图知识社区
万兴图示学堂
万兴脑图学堂
社区资源
万兴图示模板中心
思维导图知识社区
万兴图示学堂
万兴脑图学堂
帮助中心
帮助中心
文章教程
帮助中心
帮助中心
文章教程
免费下载
优惠
免费下载
优惠
登录
热门搜索:
热门专辑
全部专题
分类:
全部
流程图
组织结构图
思维导图
软件/计算机
专业领域绘图
图形表格
商务/PPT
管理/咨询
平面设计图
请选择
无匹配数据
全部
流程图
组织结构图
思维导图
软件/计算机
专业领域绘图
图形表格
商务/PPT
管理/咨询
平面设计图
加载中
常用:
UML图
基本电路图
平面布置图
箭头
圆形图
甘特图
时间线
基本网络图
程序架构图
泳道图
请选择
无匹配数据
UML图
基本电路图
平面布置图
箭头
圆形图
甘特图
时间线
基本网络图
程序架构图
泳道图
加载中
类型:
全部
智能模板
普通模板
动态模板
请选择
无匹配数据
全部
智能模板
普通模板
动态模板
加载中
社区精选
一周热榜
最多使用
最新发布
达人作品
请选择
无匹配数据
社区精选
一周热榜
最多使用
最新发布
达人作品
加载中
请选择
无匹配数据
全部类别
作品
作品集
加载中
请选择
无匹配数据
全部权限
免费
付费
会员免费
加载中
立即使用
基于“一平三端”的云上智慧温室
153
11
0
EDJmZmSJ
会员免费
立即使用
人工智能时代产教融合人才培养模式革新研究摘要
141
11
1
向大牛学习
免费
立即使用
房屋平面布置图
101
11
1
EDPrhPgW
免费
立即使用
脑图与图示区别
118
11
0
DylanX
免费
立即使用
小红书电商运营框架图
364
11
11
落忆凡
¥3
立即使用
JeeLowCode开源低代码业务功能架构图
565
11
8
梦天涯
会员免费
立即使用
产业分布柱状图模板
206
11
2
EDYpFyaY
免费
立即使用
广西本科院校分布图
266
11
0
蝰蛇设计
免费
立即使用
仓库布局
154
11
1
亿图图示
免费
立即使用
学霸和精英都在用的9大顶级思维模型全方位自我提升
14.4k
11
50
菜鸟也能做出不可思议的事
¥10
立即使用
双驱动模型
186
11
6
EDeBFvBf
¥3
立即使用
微服务架构设计方案-整体中台架构图(电商)
1.2k
11
13
菜鸟也能做出不可思议的事
¥5
立即使用
点菜系统功能结构图
113
11
1
EDFtNIie
免费
立即使用
弱电VISIO图库-前端设备
292
11
7
木木爱画图
免费
立即使用
AI人工智能整体架构图
748
11
20
艾伦
¥10
立即使用
48U机柜图
530
11
2
2574
¥3
立即使用
项目管理全流程
150
11
2
Q十一
会员免费
立即使用
西直门附近区域地铁线路
105
11
0
EDKVO2LD
免费
立即使用
餐饮平面布置图
212
11
1
西部海豚
会员免费
立即使用
总结应用技巧
138
11
2
一兔走天下
免费
立即使用
毕业论文流程图
149
11
0
EDmqvZVi
免费
立即使用
大数据资源平台功能架构图
204
11
9
亦岚
免费
立即使用
WEB网站UI原型交互图模板(新手入门)
310
11
3
Jack
¥5
立即使用
晶闸管的工作电路图
145
11
1
辰直
免费
立即使用
管理员端用例图
117
11
0
EDWpxHHm
免费
立即使用
连锁药店布局图
200
11
0
0xskp
免费
立即使用
流程图
73
11
0
EDxxRyUa
免费
立即使用
项目售前及招投标流程
222
11
7
系统架构
¥5
立即使用
论文结构图
189
11
1
EDuVZFYs
免费
立即使用
PID框图
205
11
0
咕噜个咕噜
免费
立即使用
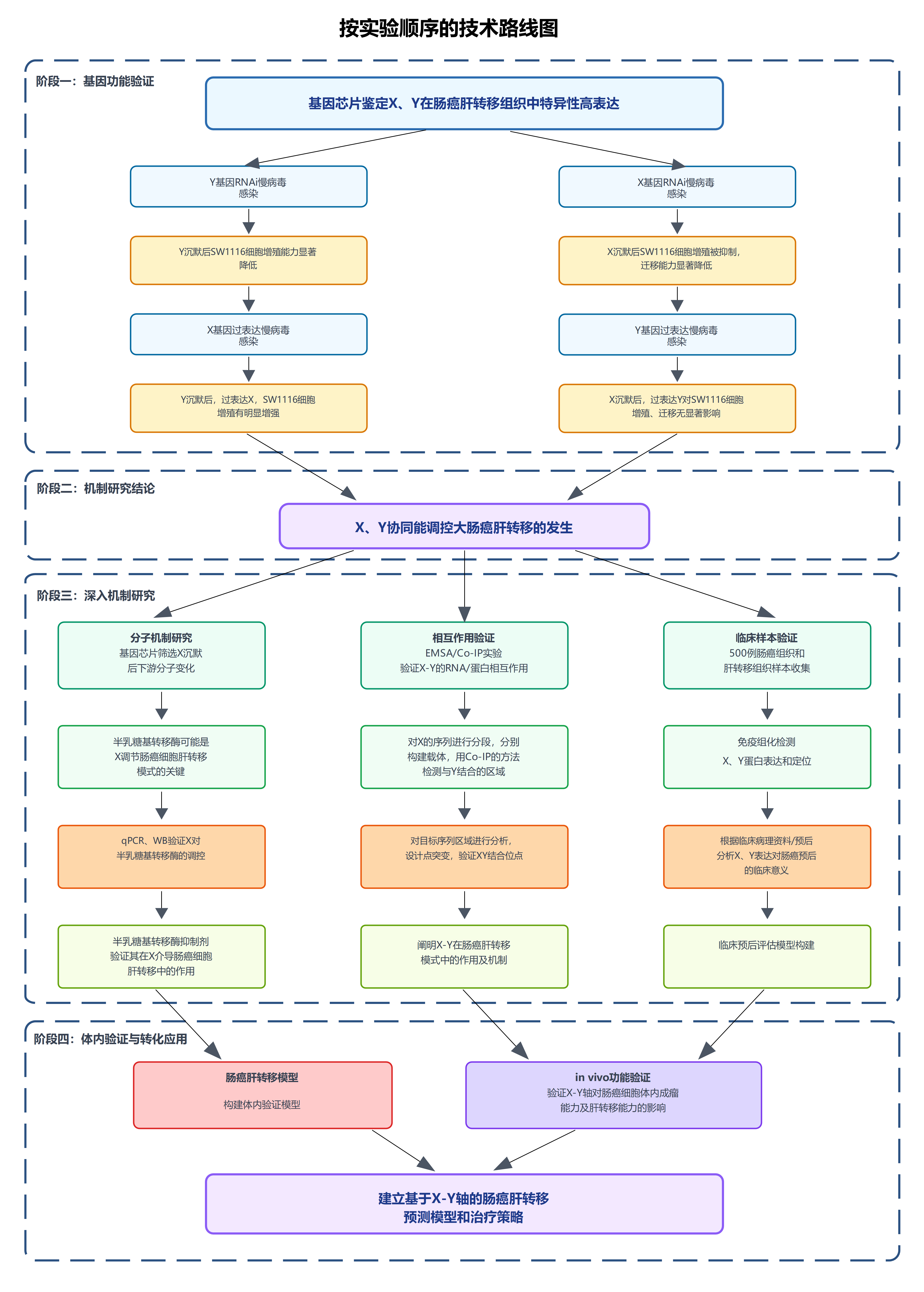
论文研究技术路线图
171
11
8
竟然是草莓
¥3.9
立即使用
网络拓扑图
142
11
2
EDPzMTIM
免费
立即使用
供应链系统架构和功能架构
215
11
3
EDppSqWq
¥5
立即使用
水处理素材图
283
11
5
EDForZuJ
¥8
立即使用
微软图标大全【几百个】
82
11
1
郑先生要努力
免费
立即使用
遗传算法流程
107
11
0
EDGvQtyP
会员免费
立即使用
网络拓扑图
144
11
0
EDipQglX
会员免费
立即使用
南京市地铁线路图(2024.01.26)
325
11
1
針雨碗SHNYW
免费
立即使用
深圳市地铁线路图(2024.01.27)
163
11
2
針雨碗SHNYW
免费
立即使用
神经网络气泡图
144
11
1
EDooawBN
免费
立即使用
流程图
120
11
1
EDxefpru
免费
立即使用
东莞地铁2号线线路图
478
11
0
CRH1A-1096
免费
立即使用
课题技术线路图2
159
11
1
EDMIpccs
免费
立即使用
最全视频监控系统及通信设备图标
274
11
1
勤奋的懒惰
¥10
立即使用
计算机网络安全知识大全框架(网络层安全)
2.5k
11
16
菜鸟也能做出不可思议的事
¥8
立即使用
2023年中国PC市场洞察PPT
228
11
6
燕窝
免费
立即使用
SEM漏斗模型
118
11
3
FreeLand
免费
立即使用
质量屋11
268
11
1
EDKOPNDK
免费
立即使用
电脑硬盘正常使用和备份示意图
146
11
0
芝觉
免费
立即使用
系统集成符号库(显示设备)
319
11
3
圣诞老人
¥3
立即使用
企业组网-网络架构
274
11
8
泽鑫
¥4.5
立即使用
图书管理系统用例图
178
11
0
EDyymqqJ
免费
立即使用
华为网络拓扑图标_HUAWEI 2D_精美图标
785
11
2
一seasky一
¥9.9
立即使用
消防安全疏散示意图
539
11
4
EDOALkQQ
¥3
立即使用
新能源汽车行业产业链生态图谱
522
11
6
艾伦
¥5
立即使用
企业工厂矢量图
268
11
12
PM知识库
¥5
立即使用
人才发展学习宝典(上册)
211
11
20
Malinear
¥3
立即使用
中国矢量线路地图
1.0k
11
17
PM知识库
¥20
立即使用
CNN卷积神经网络示意图
856
11
5
竟然是草莓
¥13
立即使用
项目进度计划甘特图PPT
829
11
12
奇异果
¥3
立即使用
易经八卦图
1.2k
11
46
PM知识库
¥10
立即使用
1125会议平面布置图
306
11
0
EDaMQAnS
免费
立即使用
企业转型三要素
362
11
7
Qinliang
¥3
立即使用
VGG16的卷积神经网络
277
11
3
竟然是草莓
¥9
立即使用
安防系统基本图标
204
11
4
EDmEhkeo
免费
立即使用
网络拓扑
172
11
4
叁叁
免费
立即使用
QMS2.0项目一期技术方案
584
11
14
学徒三金
¥3
立即使用
儿科临床实验室平面图
220
11
2
莫失莫忘
免费
立即使用
《纳瓦尔宝典》
212
11
3
马十亿
免费
立即使用
BERT模型结构图
1.0k
11
2
竟然是草莓
¥6
立即使用
音视频设备连接图
370
11
8
星光不负赶路人
¥5
立即使用
小型会议室视频会议音视频连接图
456
11
6
星光不负赶路人
¥5
立即使用
随机森林中单个决策树训练过程
314
11
1
大梦
免费
立即使用
机架设备
590
11
7
落忆凡
免费
立即使用
某增益曲线图
198
11
3
竟然是草莓
免费
立即使用
算法 _ Bert模型结构
472
11
5
艾伦
¥8.8
立即使用
通用技术路线论文研发方法图
655
11
14
架构图流程图思维导图
¥6
立即使用
打造个人品牌-必备学习力-构建自我进化的人生管理系统
132
11
4
一兔走天下
免费
立即使用
创始人的发心
94
11
4
图小优
免费
立即使用
演讲和聊天工具
375
11
5
小喵姐
免费
立即使用
与人沟通工具
211
11
7
小喵姐
免费
立即使用
《项目部-10月工作计划》
305
11
6
跨境宝宝_Tiffany
免费
立即使用
挑战环
143
11
1
Cherry
¥3
立即使用
视频号基础信息
97
11
5
图小优
免费
立即使用
贯穿到个人,企业文化(OGSM 战略落地)
203
11
8
打工人
免费
立即使用
高效学习7堂课第二章 框架力B
136
11
5
图小优
免费
立即使用
高效学习7堂课第二章 框架力A
126
11
8
图小优
免费
立即使用
个人品牌社群运营模式以及如何打造吸粉社群
180
11
6
一兔走天下
免费
立即使用
四层次聆听模型
110
11
5
小喵姐
免费
立即使用
微信视频号知识地图2023版
424
11
26
图小优
会员免费
立即使用
高效能人士的七个习惯之习惯六
83
11
5
图小优
免费
立即使用
收藏!手把手教你做读书笔记!
95
11
2
打工人
免费
立即使用
人生转型
177
11
6
打工人
免费
立即使用
这样理解OKR,更接地气
195
11
7
图你所爱
免费
立即使用
行动教练的GROW流程
143
11
6
打工人
免费
立即使用
优势力-8交往力
207
11
9
打工人
免费
立即使用
优势力-5分析力
161
11
10
打工人
免费
立即使用
优势力-驱动力
303
11
9
打工人
免费
立即使用
泳道图
209
11
0
EDIXBCRf
免费
立即使用
两室一厅一厨一卫
468
11
3
林深时见鹿
免费
1
112
113
114
115
116
604
1
2
3
4
5
6
7
8
9
10
11
12
13
14
15
16
17
18
19
20
21
22
23
24
25
26
27
28
29
30
31
32
33
34
35
36
37
38
39
40
41
42
43
44
45
46
47
48
49
50
51
52
53
54
55
56
57
58
59
60
61
62
63
64
65
66
67
68
69
70
71
72
73
74
75
76
77
78
79
80
81
82
83
84
85
86
87
88
89
90
91
92
93
94
95
96
97
98
99
100
101
102
103
104
105
106
107
108
109
110
111
112
113
114
115
116
117
118
119
120
121
122
123
124
125
126
127
128
129
130
131
132
133
134
135
136
137
138
139
140
141
142
143
144
145
146
147
148
149
150
151
152
153
154
155
156
157
158
159
160
161
162
163
164
165
166
167
168
169
170
171
172
173
174
175
176
177
178
179
180
181
182
183
184
185
186
187
188
189
190
191
192
193
194
195
196
197
198
199
200
201
202
203
204
205
206
207
208
209
210
211
212
213
214
215
216
217
218
219
220
221
222
223
224
225
226
227
228
229
230
231
232
233
234
235
236
237
238
239
240
241
242
243
244
245
246
247
248
249
250
251
252
253
254
255
256
257
258
259
260
261
262
263
264
265
266
267
268
269
270
271
272
273
274
275
276
277
278
279
280
281
282
283
284
285
286
287
288
289
290
291
292
293
294
295
296
297
298
299
300
301
302
303
304
305
306
307
308
309
310
311
312
313
314
315
316
317
318
319
320
321
322
323
324
325
326
327
328
329
330
331
332
333
334
335
336
337
338
339
340
341
342
343
344
345
346
347
348
349
350
351
352
353
354
355
356
357
358
359
360
361
362
363
364
365
366
367
368
369
370
371
372
373
374
375
376
377
378
379
380
381
382
383
384
385
386
387
388
389
390
391
392
393
394
395
396
397
398
399
400
401
402
403
404
405
406
407
408
409
410
411
412
413
414
415
416
417
418
419
420
421
422
423
424
425
426
427
428
429
430
431
432
433
434
435
436
437
438
439
440
441
442
443
444
445
446
447
448
449
450
451
452
453
454
455
456
457
458
459
460
461
462
463
464
465
466
467
468
469
470
471
472
473
474
475
476
477
478
479
480
481
482
483
484
485
486
487
488
489
490
491
492
493
494
495
496
497
498
499
500
501
502
503
504
505
506
507
508
509
510
511
512
513
514
515
516
517
518
519
520
521
522
523
524
525
526
527
528
529
530
531
532
533
534
535
536
537
538
539
540
541
542
543
544
545
546
547
548
549
550
551
552
553
554
555
556
557
558
559
560
561
562
563
564
565
566
567
568
569
570
571
572
573
574
575
576
577
578
579
580
581
582
583
584
585
586
587
588
589
590
591
592
593
594
595
596
597
598
599
600
601
602
603
604