免费试用
所有产品
万兴图示
基于模板的一站式办公绘图利器
万兴脑图MindMaster
基于云的多平台思维导图软件
万兴画板
基于白板的工作流搭建工具
万兴项管
基于甘特图的项目管理工具
新品上市
万兴图示V14
AI全面升级>>
万兴脑图V12
任务看板,AIPPT,
布局丰富>>
万兴画板V1.0
全新白板产品>>
所有产品
万兴图示
基于模板的一站式办公绘图利器
万兴脑图
基于云的多平台思维导图软件
万兴画板
基于白板的工作流搭建工具
万兴项管
基于甘特图的项目管理工具
万兴AI
万兴图示AI
万兴脑图AI
万兴AI
万兴图示AI
万兴脑图AI
政企服务
企业采购
政企套餐
国防版采购
客户案例
向团队介绍
政企服务
企业采购
政企套餐
国防版采购
客户案例
向团队介绍
社区资源
万兴图示模板中心
思维导图知识社区
万兴图示学堂
万兴脑图学堂
社区资源
万兴图示模板中心
思维导图知识社区
万兴图示学堂
万兴脑图学堂
帮助中心
帮助中心
文章教程
帮助中心
帮助中心
文章教程
免费下载
优惠
免费下载
优惠
登录
热门搜索:
热门专辑
全部专题
分类:
全部
流程图
组织结构图
思维导图
软件/计算机
专业领域绘图
图形表格
商务/PPT
管理/咨询
平面设计图
请选择
无匹配数据
全部
流程图
组织结构图
思维导图
软件/计算机
专业领域绘图
图形表格
商务/PPT
管理/咨询
平面设计图
加载中
常用:
UML图
基本电路图
平面布置图
箭头
圆形图
甘特图
时间线
基本网络图
程序架构图
泳道图
请选择
无匹配数据
UML图
基本电路图
平面布置图
箭头
圆形图
甘特图
时间线
基本网络图
程序架构图
泳道图
加载中
类型:
全部
智能模板
普通模板
动态模板
请选择
无匹配数据
全部
智能模板
普通模板
动态模板
加载中
社区精选
一周热榜
最多使用
最新发布
达人作品
请选择
无匹配数据
社区精选
一周热榜
最多使用
最新发布
达人作品
加载中
请选择
无匹配数据
全部类别
作品
作品集
加载中
请选择
无匹配数据
全部权限
免费
付费
会员免费
加载中
立即使用
项目实施组织架构
241
4
0
EDFEfbiS
会员免费
立即使用
教育维度思维导图
140
4
1
EDvCPXaO
免费
立即使用
网络组网基础库
66
4
3
海周
会员免费
立即使用
基于Unet和Sliding Window patch的图像分割和特征提取
135
4
2
竟然是草莓
¥13.9
立即使用
基于大数据和用户模型算法的精准推荐算法架构
133
4
1
竟然是草莓
¥13.9
立即使用
手机性能比较雷达图
299
4
0
StructMaster
免费
立即使用
地铁路线图露秋铁路
91
4
2
重庆地铁迷
免费
立即使用
医院平面布置图
77
4
0
EDhGZSTS
免费
立即使用
精选优化弱电CCTV监控安防方案素材
175
4
0
弱电集成IT基础架构运维
¥13
立即使用
复变函数第五章思维导图
300
4
0
EDomOgkm
免费
立即使用
ResNet18卷积神经网络结构示意图
1.6k
4
0
竟然是草莓
¥13.9
立即使用
如何选适合自己的大学-2024年高考志愿填报
50
4
5
打工人
免费
立即使用
汉堡店商业画布
60
4
0
182****8192
免费
立即使用
结构方程
201
4
0
EDiooRHy
会员免费
立即使用
数字化转型成熟度模型与评估
168
4
2
EDunKnow
¥5
立即使用
【智慧仓储】智慧仓储系统设计方案
217
4
6
恐龙抗狼
¥5
立即使用
《故事之城》大纲
87
4
0
EDptGJXz
免费
立即使用
餐厅就餐UML时序图
173
4
0
夨落旳尐女孩
会员免费
立即使用
钴酸锌制备流程图
84
4
0
EDugMGsk
免费
立即使用
创新思维思维导图
191
4
0
189****0003
免费
立即使用
【AIGC】大模型能力评估清单
403
4
6
恐龙抗狼
¥3
立即使用
蓝牙接收信号流程图
84
4
0
月灬星情如水
免费
立即使用
医院新一代楼宇IBMS智能集成平台架构
1.0k
4
13
毛尖尖-医疗方案专家
¥20
立即使用
亿图绘制华为云数据灾备本地混合云跨云解决方案拓扑
158
4
5
弱电集成IT基础架构运维
¥8
立即使用
内网测试环境网络拓扑图
116
4
0
EDLfEYuK
免费
立即使用
UML用例
93
4
0
我想吃你的呢?
会员免费
立即使用
5步儿童时间管理
91
4
0
EDx2GeJZ
免费
立即使用
小区物业管理E-R图2
89
4
1
EDmJNNJV
免费
立即使用
教师信息ER图
74
4
0
EDPbTviq
免费
立即使用
购买理财产品简易流程图
54
4
0
EDTJrHrl
免费
立即使用
铁路货车车载监测系统
91
4
1
云在水中游
¥20
立即使用
论文研究技术路线图
174
4
6
竟然是草莓
¥3.9
立即使用
购票系统类图
99
4
0
掉
免费
立即使用
云安全架构
254
4
6
EDqM3Cte
¥5
立即使用
黄帝内经之生气通天论篇第三
80
4
2
玄学鬼才
免费
立即使用
ER图
79
4
0
EDtDUNBi
免费
立即使用
个人博客系统ER图
188
4
0
EDcHFoFM
免费
立即使用
库存优化价值流程图
314
4
2
EDph67Hx
会员免费
立即使用
SWOT分析图
99
4
1
EDOlcmrx
会员免费
立即使用
浙江省山区26县在设区市的分布地图
172
4
3
壹图说药
¥3
立即使用
基于微服务的大数据治理与分析(数据中台)综合管理平台架构设计
211
4
4
柒北亿
¥9.9
立即使用
交换机连接图
183
4
0
周**
¥3
立即使用
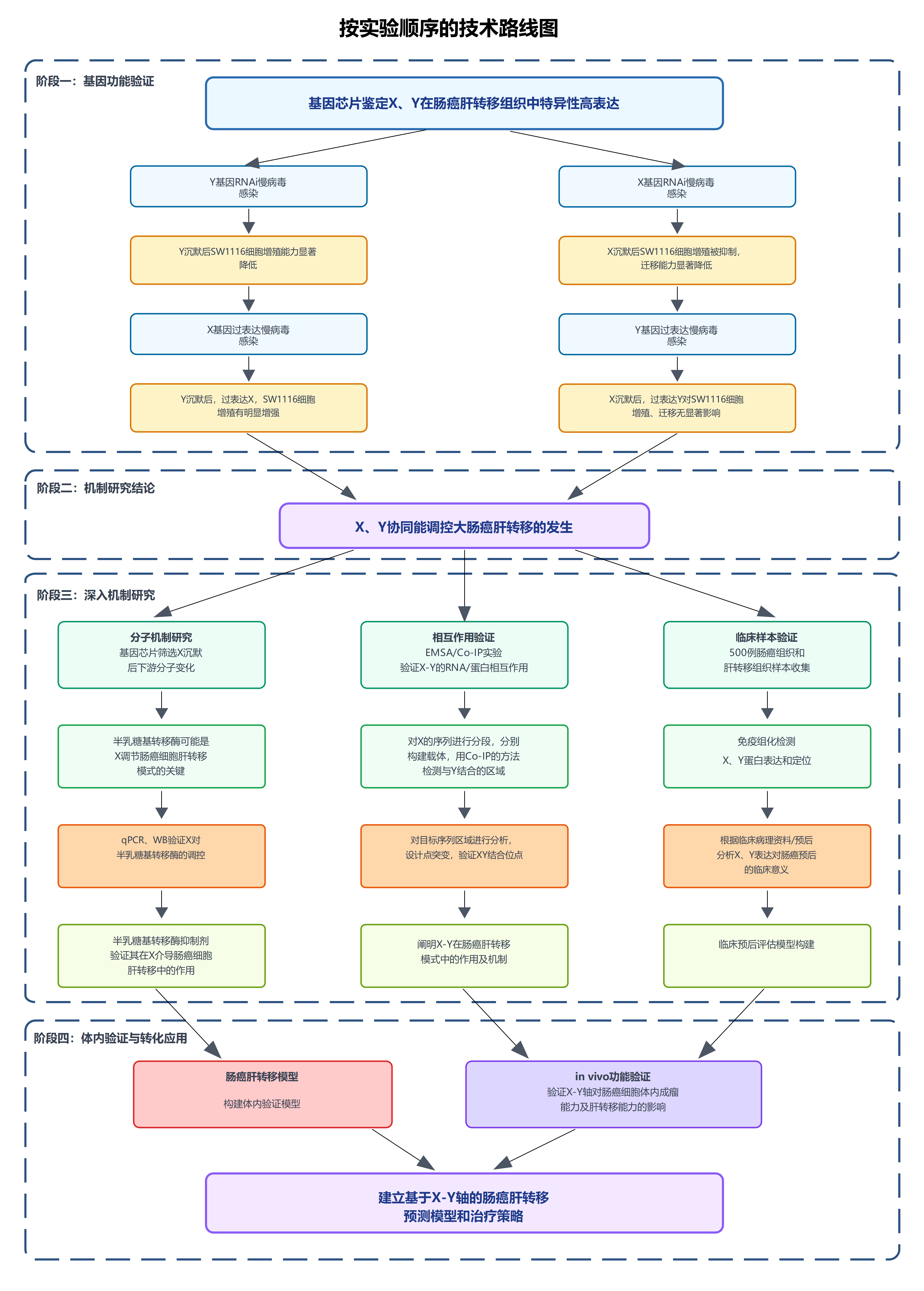
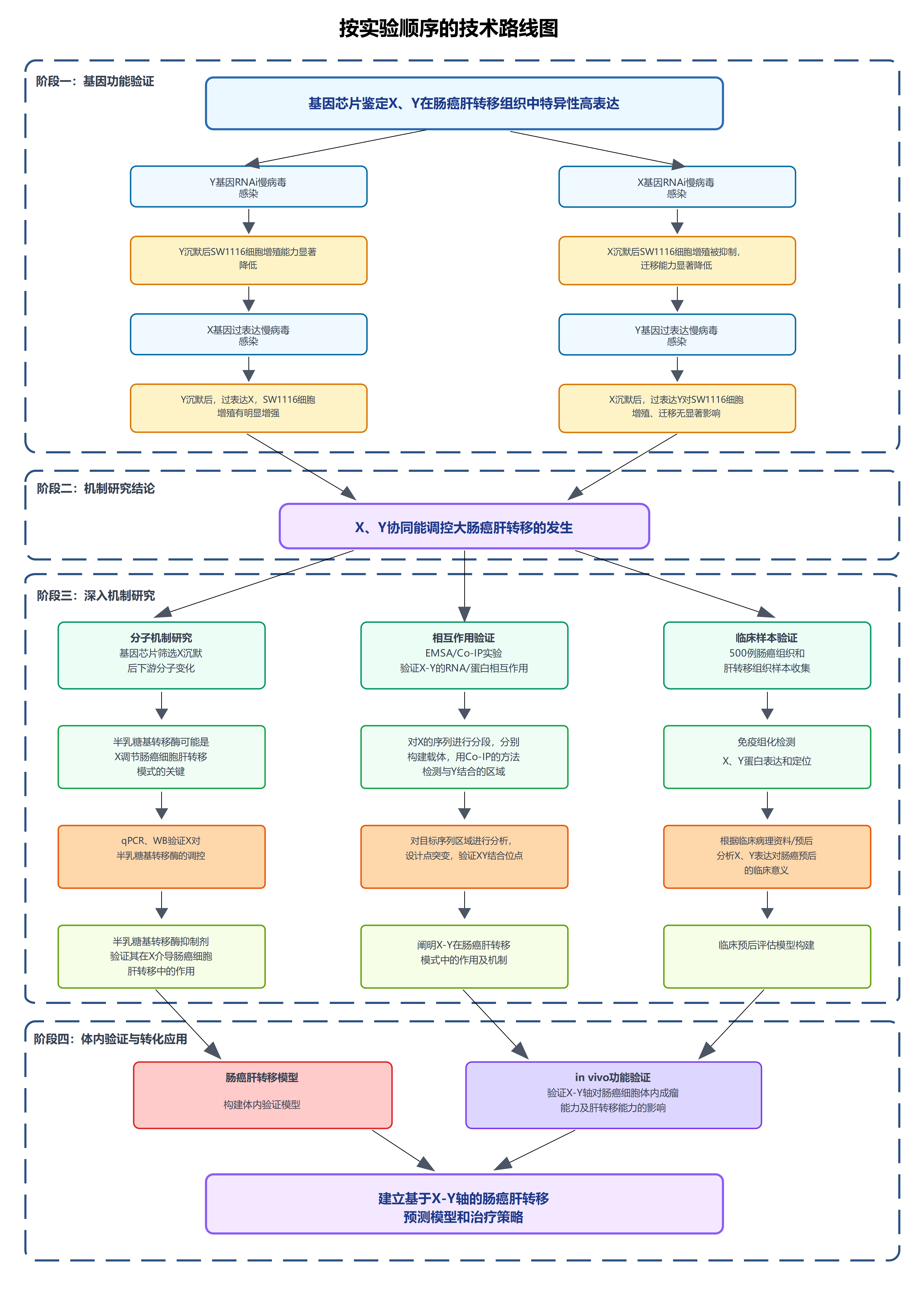
技术路线图
134
4
1
156****2116
¥3
立即使用
简易理疗仪主函数流程图
56
4
0
EDobwzjV
免费
立即使用
部署架构图
285
4
3
EDMYxCUk
¥3
立即使用
用例图
89
4
0
EDLphwne
免费
立即使用
注册登录功能模块图
95
4
0
EDlpjdft
免费
立即使用
动火安全管理流程
111
4
1
粲然一笑
¥10
立即使用
青岛13号线线路图
263
4
1
EDVnMJtJ
免费
立即使用
安全设备图标
78
4
1
西门吹牛
¥3
立即使用
ResNet18基本网络框架
82
4
0
Fat1ao
免费
立即使用
多系统交互图
204
4
0
EDxIAXrl
¥3
立即使用
施工进度计划表
114
4
0
曹世超
会员免费
立即使用
论文研究技术路线图
150
4
3
竟然是草莓
¥3.9
立即使用
提升成交率策略--店长训
57
4
0
EDODVnEZ
免费
立即使用
云网络拓扑图
157
4
3
longbbyl
¥10
立即使用
光伏系统结构
97
4
0
EDtqmLfQ
免费
立即使用
【新零售茶饮】会员增长地图
124
4
1
玉婷☺
¥16
立即使用
GUI元素分类
80
4
0
寒井
¥3
立即使用
游戏人物与线性图标1400多个
102
4
2
郑先生要努力
免费
立即使用
员工调动流程图
146
4
2
草蜢🦗
免费
立即使用
氨储罐泄漏风险识别的事故树模型
292
4
0
EDzReHTh
¥3
查看作品集
含个作品
综合多行业类别图标合集(共37个作品接近6000个图标)
276
4
5
郑先生要努力
¥20
立即使用
MOM项目履历
112
4
0
Ardor.
会员免费
立即使用
算法_基于GNN和注意力机制的细胞缺陷识别算法
182
4
6
竟然是草莓
¥16
立即使用
海康综合视频安防平台
83
4
1
哟。
免费
立即使用
热电厂供热控制流程图
172
4
1
竟然是草莓
¥15
立即使用
算法_基于Resnet和注意力机制的卷积神经网络
146
4
2
竟然是草莓
¥9
立即使用
算法_LSTM-CNN神经网络模型示意图
179
4
4
竟然是草莓
¥15
立即使用
综合多类别图标合集-互联网类
79
4
1
郑先生要努力
¥3
立即使用
综合多类别图标合集-电子商务类
95
4
2
郑先生要努力
¥3
立即使用
上海轨道交通全图实际走向版
84
4
0
EDrDcJOj
免费
立即使用
算法_基于TextCNN、注意力机制、拼接矩阵的卷积神经网络算法
142
4
1
竟然是草莓
¥14
立即使用
旅行社布局图
99
4
0
EDgUGNcg
会员免费
立即使用
推广策略
129
4
3
EDPIHgYO
免费
立即使用
私域运维·私域运维罗盘体系
98
4
0
打工人
会员免费
立即使用
11-一人企业必备能力模型(1)
62
4
1
一兔走天下
会员免费
立即使用
03-迪士尼商业分析画布
193
4
1
一兔走天下
¥3
立即使用
带团队:做激励
117
4
6
图你所爱
会员免费
立即使用
2024年12月节日营销热点日历
562
4
2
小喵姐
会员免费
立即使用
《和古文大师握个手》-21位古文大师创作现场
1.2k
4
11
霍霍的图卡笔记
¥5
立即使用
流程图
100
4
0
EDWTloov
免费
立即使用
敏捷用户故事
201
4
0
伴风望海
会员免费
立即使用
APQC-PCF 流程管理知识地图
352
4
5
流程再造
¥7
立即使用
计算机基础组成架构
119
4
1
罗东兴
¥3
立即使用
论文研究技术路线图模板
107
4
2
竟然是草莓
¥4
立即使用
新能源充电桩平面示意图
270
4
0
ED9sVEHL
¥3
立即使用
工地三级配电箱
515
4
1
正泰电气
¥5
立即使用
阶段性学习总结
68
4
0
EDRMXICk
免费
立即使用
应急响应流程图
543
4
3
流程再造
¥3
立即使用
主数据管理工具
174
4
1
木瓜熊
会员免费
立即使用
绿色信贷:对商业银行发展及绿色生产率影响研究
111
4
1
EDkNdvSO
免费
立即使用
流程图
75
4
0
EDfevJIr
免费
查看作品集
含个作品
全行业各系统图标库合集(一次打包所有2000+图标)
228
4
5
郑先生要努力
¥25
立即使用
房屋平面布置图
96
4
0
189****0071
免费
立即使用
IT项目研发流程-部门协作分工
263
4
6
EDunKnow
¥5
立即使用
十大系统集成关系
171
4
3
知遇
会员免费
立即使用
商品分层
109
4
1
EDnZiDrS
免费
立即使用
数据分析部业务管理逻辑模型
146
4
0
EDpAZxfC
免费
立即使用
西安市地铁线路图(2024.02.11)
144
4
2
針雨碗SHNYW
免费
1
206
207
208
209
210
595
1
2
3
4
5
6
7
8
9
10
11
12
13
14
15
16
17
18
19
20
21
22
23
24
25
26
27
28
29
30
31
32
33
34
35
36
37
38
39
40
41
42
43
44
45
46
47
48
49
50
51
52
53
54
55
56
57
58
59
60
61
62
63
64
65
66
67
68
69
70
71
72
73
74
75
76
77
78
79
80
81
82
83
84
85
86
87
88
89
90
91
92
93
94
95
96
97
98
99
100
101
102
103
104
105
106
107
108
109
110
111
112
113
114
115
116
117
118
119
120
121
122
123
124
125
126
127
128
129
130
131
132
133
134
135
136
137
138
139
140
141
142
143
144
145
146
147
148
149
150
151
152
153
154
155
156
157
158
159
160
161
162
163
164
165
166
167
168
169
170
171
172
173
174
175
176
177
178
179
180
181
182
183
184
185
186
187
188
189
190
191
192
193
194
195
196
197
198
199
200
201
202
203
204
205
206
207
208
209
210
211
212
213
214
215
216
217
218
219
220
221
222
223
224
225
226
227
228
229
230
231
232
233
234
235
236
237
238
239
240
241
242
243
244
245
246
247
248
249
250
251
252
253
254
255
256
257
258
259
260
261
262
263
264
265
266
267
268
269
270
271
272
273
274
275
276
277
278
279
280
281
282
283
284
285
286
287
288
289
290
291
292
293
294
295
296
297
298
299
300
301
302
303
304
305
306
307
308
309
310
311
312
313
314
315
316
317
318
319
320
321
322
323
324
325
326
327
328
329
330
331
332
333
334
335
336
337
338
339
340
341
342
343
344
345
346
347
348
349
350
351
352
353
354
355
356
357
358
359
360
361
362
363
364
365
366
367
368
369
370
371
372
373
374
375
376
377
378
379
380
381
382
383
384
385
386
387
388
389
390
391
392
393
394
395
396
397
398
399
400
401
402
403
404
405
406
407
408
409
410
411
412
413
414
415
416
417
418
419
420
421
422
423
424
425
426
427
428
429
430
431
432
433
434
435
436
437
438
439
440
441
442
443
444
445
446
447
448
449
450
451
452
453
454
455
456
457
458
459
460
461
462
463
464
465
466
467
468
469
470
471
472
473
474
475
476
477
478
479
480
481
482
483
484
485
486
487
488
489
490
491
492
493
494
495
496
497
498
499
500
501
502
503
504
505
506
507
508
509
510
511
512
513
514
515
516
517
518
519
520
521
522
523
524
525
526
527
528
529
530
531
532
533
534
535
536
537
538
539
540
541
542
543
544
545
546
547
548
549
550
551
552
553
554
555
556
557
558
559
560
561
562
563
564
565
566
567
568
569
570
571
572
573
574
575
576
577
578
579
580
581
582
583
584
585
586
587
588
589
590
591
592
593
594
595