免费试用
所有产品
万兴图示
基于模板的一站式办公绘图利器
万兴脑图MindMaster
基于云的多平台思维导图软件
万兴画板
基于白板的工作流搭建工具
万兴项管
基于甘特图的项目管理工具
新品上市
万兴图示V14
AI全面升级>>
万兴脑图V12
任务看板,AIPPT,
布局丰富>>
万兴画板V1.0
全新白板产品>>
所有产品
万兴图示
基于模板的一站式办公绘图利器
万兴脑图
基于云的多平台思维导图软件
万兴画板
基于白板的工作流搭建工具
万兴项管
基于甘特图的项目管理工具
万兴AI
万兴图示AI
万兴脑图AI
万兴AI
万兴图示AI
万兴脑图AI
政企服务
企业采购
政企套餐
国防版采购
客户案例
向团队介绍
政企服务
企业采购
政企套餐
国防版采购
客户案例
向团队介绍
社区资源
万兴图示模板中心
思维导图知识社区
万兴图示学堂
万兴脑图学堂
社区资源
万兴图示模板中心
思维导图知识社区
万兴图示学堂
万兴脑图学堂
帮助中心
帮助中心
文章教程
帮助中心
帮助中心
文章教程
免费下载
优惠
免费下载
优惠
登录
热门搜索:
热门专辑
全部专题
分类:
全部
流程图
组织结构图
思维导图
软件/计算机
专业领域绘图
图形表格
商务/PPT
管理/咨询
平面设计图
请选择
无匹配数据
全部
流程图
组织结构图
思维导图
软件/计算机
专业领域绘图
图形表格
商务/PPT
管理/咨询
平面设计图
加载中
常用:
UML图
基本电路图
平面布置图
箭头
圆形图
甘特图
时间线
基本网络图
程序架构图
泳道图
请选择
无匹配数据
UML图
基本电路图
平面布置图
箭头
圆形图
甘特图
时间线
基本网络图
程序架构图
泳道图
加载中
类型:
全部
智能模板
普通模板
动态模板
请选择
无匹配数据
全部
智能模板
普通模板
动态模板
加载中
社区精选
一周热榜
最多使用
最新发布
达人作品
请选择
无匹配数据
社区精选
一周热榜
最多使用
最新发布
达人作品
加载中
请选择
无匹配数据
全部类别
作品
作品集
加载中
请选择
无匹配数据
全部权限
免费
付费
会员免费
加载中
立即使用
人体器官矢量图标大全
386
5
3
子升
¥20
立即使用
移动端UI 设计线框原型
438
5
1
PM知识库
¥7
立即使用
网络安全知识大全框架之web安全
3.3k
5
8
菜鸟也能做出不可思议的事
¥5
立即使用
NFRA能力雷达图
216
5
0
EDRBGcdR
会员免费
立即使用
基于微服务的大数据治理与分析综合管理平台架构设计(科技风)
908
5
17
柒北亿
¥10
立即使用
集团营销情况数据中心可视化大屏(文字版)
300
5
4
PM知识库
¥15
立即使用
产品业务逻辑架构图
277
5
3
红胡子
免费
立即使用
AI智能知识管理平台架构图_智能知识管理平台架构图_AI知识管理平台架构图
260
5
8
行业总架构师
¥4
立即使用
生产流程图
212
5
2
梦泉阁
免费
立即使用
发展历程、记录历史、进展等时间轴
118
5
3
Cai
¥3
立即使用
营销实战工具
1.0k
5
39
践行者宣言
¥18
立即使用
星三角启动电路
132
5
0
张青
会员免费
立即使用
MES系统其他系统集成时数据流(流程制造行业)
227
5
6
jiabing0312
¥5
立即使用
云西省省会长都的地铁
131
5
0
2
免费
立即使用
高级分层绿色产业智能模型框架图
228
5
7
艺案彦设计服务
¥3
立即使用
最热圆形图模版_半圆形图_架构图
330
5
3
高级架构师
¥9
立即使用
文件控制制度(质量)流程图
256
5
3
诺雷梓
会员免费
立即使用
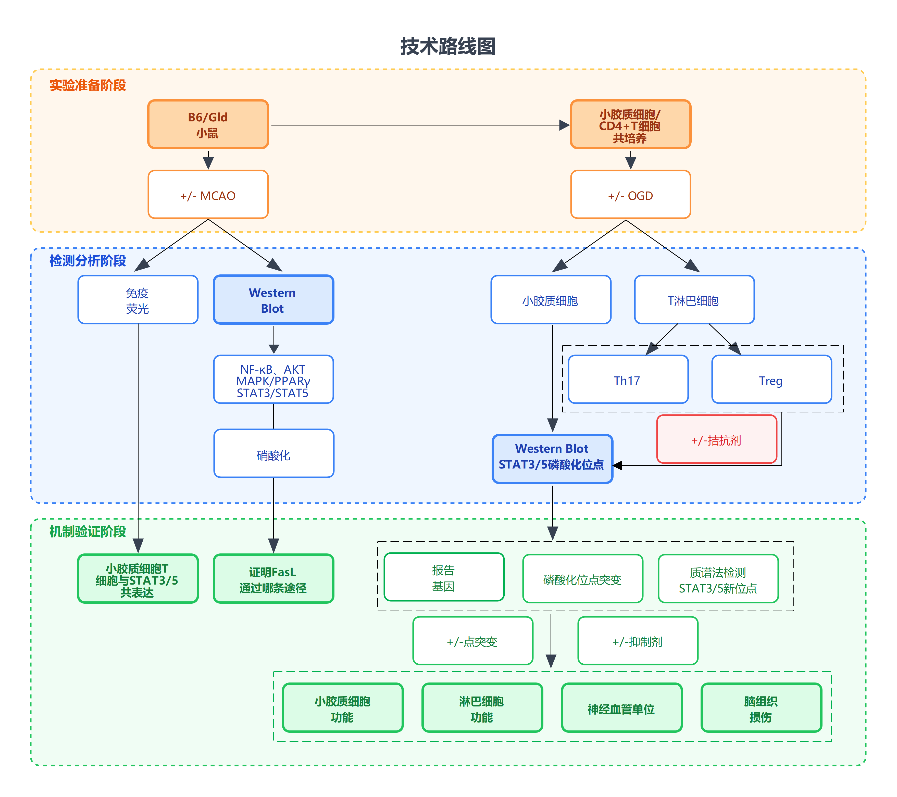
构建预测模型技术路线图
346
5
0
momo
会员免费
立即使用
计划的五大方法
113
5
2
一兔走天下
免费
立即使用
如何找到真正适合自己的副业
702
5
8
七点HR
¥3
立即使用
ERP_核心模块流程全景
721
5
10
流程再造
¥5
立即使用
有限公司Ⅱ-3号B厂房平面图、四色图、疏散图
308
5
3
徐工
¥5
立即使用
配电柜系统图
337
5
2
EDHfwSfP
会员免费
立即使用
招聘流程图
300
5
0
亿图图示
会员免费
立即使用
音频广播系统音响音箱组网图
273
5
1
海周
¥10
立即使用
房屋平面图
273
5
0
136****7583
¥5
立即使用
基于VIT-Branch和CNN-Branch的卷积神经网络
142
5
2
竟然是草莓
¥13.9
立即使用
软件技术架构图
261
5
2
EDRlJIHg
¥3
立即使用
新能源公司运营监测可视化看板
5.1k
5
2
PM知识库
¥8
立即使用
十字路口示意图1
263
5
2
随便画画
¥3.5
立即使用
校园网络广播系统拓扑图
284
5
2
moyan51
¥3
立即使用
企业RAG应用流程架构
440
5
2
Qinliang
¥3
立即使用
企业培训流程图
117
5
1
EDEvlcKQ
免费
立即使用
2024年高考志愿填报-相关名词
82
5
2
打工人
免费
立即使用
公司组织结构图
219
5
0
EDePouON
会员免费
立即使用
仓库风险分布紧急疏散四色图
338
5
3
EDsHKixJ
免费
立即使用
论文研究技术路线图
361
5
7
竟然是草莓
¥4.9
立即使用
AI应用总体技术架构设计与应用场景分析
347
5
21
柒北亿
¥10
立即使用
购物网站功能模块图
129
5
1
EDwOaEcc
免费
立即使用
吊装安全管理流程
295
5
2
粲然一笑
¥8
立即使用
杜邦分析图2023
249
5
0
PeiBoya.pby
会员免费
立即使用
餐厅点餐泳道图
197
5
0
夨落旳尐女孩
会员免费
立即使用
购物车订单组件图
127
5
0
夨落旳尐女孩
会员免费
立即使用
小型设备展厅平面图
92
5
0
EDkcbMKM
会员免费
立即使用
螺旋模型分析碳见未来开发策略图
109
5
0
Alaylm.
免费
立即使用
系统集成-机房工程
125
5
2
圣诞老人
¥3
立即使用
《即刻商城》整体架构图
98
5
0
mmm
免费
立即使用
er图
84
5
0
EDkgALxr
免费
立即使用
电力数字化供电所解决方案
1.4k
5
10
圣诞老人
¥5
立即使用
信息管理系统用例图
81
5
0
ㅤ
免费
立即使用
网络购物系统的BPMN图(学校作业)
153
5
1
EDrAJUNJ
免费
立即使用
论文研究技术路线图
215
5
16
竟然是草莓
¥4.9
立即使用
登录流程图
106
5
0
驹
免费
立即使用
登陆流程图
94
5
0
耿鬼
免费
立即使用
思维模型模卡 - 5W1H_3
111
5
1
3********@qq.com
¥3
立即使用
无人机、地面用户和回程链路指挥示意图
191
5
5
竟然是草莓
¥9.9
立即使用
衣柜设计
519
5
1
风在☆飞舞
会员免费
立即使用
用户登录系统流程图
98
5
0
EDiYDaRR
免费
立即使用
前后端分离—系统架构图
196
5
0
EDnNlnnq
免费
立即使用
论文研究技术路线图
204
5
10
EDlhqFbl
¥5
立即使用
产品价值主张画布
176
5
0
EDoqOVkW
¥3
立即使用
管理员登录流程图
218
5
1
EDsIXsel
免费
立即使用
【图谱】企业数据化数据建设知识图谱
308
5
13
恐龙抗狼
¥20
立即使用
内网网络拓扑图
155
5
1
墨刀用户15757856636
会员免费
立即使用
简易外卖流程图
131
5
0
EDRzaTqQ
免费
立即使用
云安全架构
349
5
6
EDqM3Cte
¥5
立即使用
企业网络信息安全合规架构
343
5
3
EDqM3Cte
¥5
立即使用
节事管理用户体验地图
92
5
5
EDabpWsQ
免费
立即使用
算法_3D-ResNet卷积神经网络流程结构示意图
573
5
5
竟然是草莓
¥9.9
立即使用
风险热图RISK HOT MAP
509
5
0
FreeLand
¥5
立即使用
签到考勤系统E-R图
137
5
0
EDOYWRrO
会员免费
立即使用
使用思维导图创建WBS
125
5
0
EDZLwUQh
免费
立即使用
面向市场的项目精益化管理逻辑架构概念设计
274
5
4
柒北亿
¥3
立即使用
电影评分网站功能结构图
87
5
1
EDidBbcZ
免费
立即使用
【新零售】新零售在三大行业数字化解析
374
5
11
恐龙抗狼
¥20
立即使用
管理员用例图
100
5
0
MMqcQgB1
免费
立即使用
手持电动工具检查要点
206
5
2
粲然一笑
¥3
立即使用
企业面临挑战(5个)
122
5
1
七点HR
¥3
立即使用
3D科技类镶嵌底座及组件【自由组合】
338
5
4
郑先生要努力
¥5
立即使用
通用SpringCloud微服务架构与部署图
368
5
2
chn126943zt
¥3
立即使用
机房机柜与服务器摆放图
439
5
1
Deray
¥5
立即使用
GCN
161
5
0
Toby
¥3
立即使用
联邦学习基本工作流程
301
5
0
xuanqiuxiaowei
¥3
立即使用
系统流程图
113
5
0
EDPfb5GB
免费
立即使用
启动工作流程
74
5
0
天天向上
免费
立即使用
隧道融合定位拓扑
133
5
1
流年
¥3
立即使用
音频系统连接图
102
5
1
EDpkGLoV
免费
立即使用
论文研究技术路线图
184
5
5
竟然是草莓
¥5
查看作品集
含个作品
综合多行业类别图标合集(共37个作品接近6000个图标)
648
5
6
郑先生要努力
¥20
立即使用
全行业接近2000个图标涵盖智能化、ICT、建筑、特殊行业等
419
5
3
郑先生要努力
¥20
立即使用
洗鞋洗衣平台业务流程
68
5
0
EDXBMiuA
免费
立即使用
算法_基于Resnet和注意力机制的卷积神经网络
156
5
3
竟然是草莓
¥9
立即使用
综合多类别图标合集-互联网类
110
5
1
郑先生要努力
¥3
立即使用
直播基础
100
5
3
EDDrVaqH
免费
立即使用
上海轨道交通全图实际走向版
102
5
0
EDrDcJOj
免费
立即使用
购物系统数据库ER图
282
5
3
双零
会员免费
立即使用
AI大模型落地应用热门方向
243
5
9
Qinliang
¥3
立即使用
元宇宙大事记(国内外)时间轴
171
5
1
打工人
¥3
立即使用
8-20个思维模型知识地图
140
5
1
一兔走天下
¥1
立即使用
07-战略管理之价值链模型
396
5
4
一兔走天下
会员免费
1
185
186
187
188
189
604
1
2
3
4
5
6
7
8
9
10
11
12
13
14
15
16
17
18
19
20
21
22
23
24
25
26
27
28
29
30
31
32
33
34
35
36
37
38
39
40
41
42
43
44
45
46
47
48
49
50
51
52
53
54
55
56
57
58
59
60
61
62
63
64
65
66
67
68
69
70
71
72
73
74
75
76
77
78
79
80
81
82
83
84
85
86
87
88
89
90
91
92
93
94
95
96
97
98
99
100
101
102
103
104
105
106
107
108
109
110
111
112
113
114
115
116
117
118
119
120
121
122
123
124
125
126
127
128
129
130
131
132
133
134
135
136
137
138
139
140
141
142
143
144
145
146
147
148
149
150
151
152
153
154
155
156
157
158
159
160
161
162
163
164
165
166
167
168
169
170
171
172
173
174
175
176
177
178
179
180
181
182
183
184
185
186
187
188
189
190
191
192
193
194
195
196
197
198
199
200
201
202
203
204
205
206
207
208
209
210
211
212
213
214
215
216
217
218
219
220
221
222
223
224
225
226
227
228
229
230
231
232
233
234
235
236
237
238
239
240
241
242
243
244
245
246
247
248
249
250
251
252
253
254
255
256
257
258
259
260
261
262
263
264
265
266
267
268
269
270
271
272
273
274
275
276
277
278
279
280
281
282
283
284
285
286
287
288
289
290
291
292
293
294
295
296
297
298
299
300
301
302
303
304
305
306
307
308
309
310
311
312
313
314
315
316
317
318
319
320
321
322
323
324
325
326
327
328
329
330
331
332
333
334
335
336
337
338
339
340
341
342
343
344
345
346
347
348
349
350
351
352
353
354
355
356
357
358
359
360
361
362
363
364
365
366
367
368
369
370
371
372
373
374
375
376
377
378
379
380
381
382
383
384
385
386
387
388
389
390
391
392
393
394
395
396
397
398
399
400
401
402
403
404
405
406
407
408
409
410
411
412
413
414
415
416
417
418
419
420
421
422
423
424
425
426
427
428
429
430
431
432
433
434
435
436
437
438
439
440
441
442
443
444
445
446
447
448
449
450
451
452
453
454
455
456
457
458
459
460
461
462
463
464
465
466
467
468
469
470
471
472
473
474
475
476
477
478
479
480
481
482
483
484
485
486
487
488
489
490
491
492
493
494
495
496
497
498
499
500
501
502
503
504
505
506
507
508
509
510
511
512
513
514
515
516
517
518
519
520
521
522
523
524
525
526
527
528
529
530
531
532
533
534
535
536
537
538
539
540
541
542
543
544
545
546
547
548
549
550
551
552
553
554
555
556
557
558
559
560
561
562
563
564
565
566
567
568
569
570
571
572
573
574
575
576
577
578
579
580
581
582
583
584
585
586
587
588
589
590
591
592
593
594
595
596
597
598
599
600
601
602
603
604