免费试用
所有产品
万兴图示
基于模板的一站式办公绘图利器
万兴脑图MindMaster
基于云的多平台思维导图软件
万兴画板
基于白板的工作流搭建工具
万兴项管
基于甘特图的项目管理工具
新品上市
万兴图示V14
AI全面升级>>
万兴脑图V12
任务看板,AIPPT,
布局丰富>>
万兴画板V1.0
全新白板产品>>
所有产品
万兴图示
基于模板的一站式办公绘图利器
万兴脑图
基于云的多平台思维导图软件
万兴画板
基于白板的工作流搭建工具
万兴项管
基于甘特图的项目管理工具
万兴AI
万兴图示AI
万兴脑图AI
万兴AI
万兴图示AI
万兴脑图AI
政企服务
企业采购
政企套餐
国防版采购
客户案例
向团队介绍
政企服务
企业采购
政企套餐
国防版采购
客户案例
向团队介绍
社区资源
万兴图示模板中心
思维导图知识社区
万兴图示学堂
万兴脑图学堂
社区资源
万兴图示模板中心
思维导图知识社区
万兴图示学堂
万兴脑图学堂
帮助中心
帮助中心
文章教程
帮助中心
帮助中心
文章教程
免费下载
优惠
免费下载
优惠
登录
热门搜索:
热门专辑
全部专题
分类:
全部
流程图
组织结构图
思维导图
软件/计算机
专业领域绘图
图形表格
商务/PPT
管理/咨询
平面设计图
请选择
无匹配数据
全部
流程图
组织结构图
思维导图
软件/计算机
专业领域绘图
图形表格
商务/PPT
管理/咨询
平面设计图
加载中
子类:
基本流程图
数据流程图
泳道图
BPMN
事件流程图
IDEF图
SDL图
工作流程图
审计流程图
请选择
无匹配数据
基本流程图
数据流程图
泳道图
BPMN
事件流程图
IDEF图
SDL图
工作流程图
审计流程图
加载中
类型:
全部
智能模板
普通模板
动态模板
请选择
无匹配数据
全部
智能模板
普通模板
动态模板
加载中
社区精选
一周热榜
最多使用
最新发布
达人作品
请选择
无匹配数据
社区精选
一周热榜
最多使用
最新发布
达人作品
加载中
请选择
无匹配数据
全部类别
作品
作品集
加载中
请选择
无匹配数据
全部权限
免费
付费
会员免费
加载中
立即使用
新工科育人体系全景图
13
0
0
向大牛学习
¥3
立即使用
结构方程模型路径分析结果
12
0
0
向大牛学习
¥3
立即使用
数据要素市场化驱动蔬菜产业绿色发展实施路径
12
0
0
向大牛学习
¥3
立即使用
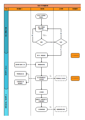
企业购置不动产转移登记流程图
12
0
0
是梦!
会员免费
立即使用
华为云上传
12
0
0
EDLDUoWa
会员免费
立即使用
氧气的化学性质实验教学模板-木炭硫铁丝燃烧对比流程图
12
0
0
柚屿李李
会员免费
立即使用
大学-产业合作(UIC)四层递进模式
12
0
0
向大牛学习
¥3
立即使用
维修备件全生命周期管理流程图
12
0
0
EDlJWrrY
会员免费
立即使用
CLIP 对比语言-图像预训练架构
12
0
0
向大牛学习
¥3
立即使用
中台抖音卷
12
0
0
EDFcUOyH
免费
立即使用
01_多模态动作识别系统架构
12
0
0
向大牛学习
¥3
立即使用
图11_产学研共同体演进路径分析
12
0
0
向大牛学习
¥3
立即使用
英美融合共同体
12
0
0
向大牛学习
¥3
立即使用
图1-数字经济与农业高质量发展理论框架图
12
0
0
向大牛学习
¥3
立即使用
图8_产学研信息协同供应链系统
12
0
0
向大牛学习
¥3
立即使用
新媒体时代高校学生短视频素养与成瘾预防协同机制研究
12
0
1
EDKyNhqU
会员免费
立即使用
园区载体下产教融合运行机制
12
0
0
向大牛学习
¥3
立即使用
多元化研究方法体系
12
0
0
向大牛学习
¥3
立即使用
业务要素分解流程图
12
0
0
EDar9jUc
免费
立即使用
数据预处理和偏差缓解管道
12
0
0
向大牛学习
¥3
立即使用
制衣厂生产工艺流程
12
0
0
wei
¥3
立即使用
物料平衡流程图
12
0
0
EDLvJZGy
会员免费
立即使用
图4_教师课程思政参与模型
12
0
0
向大牛学习
¥3
立即使用
改进的YOLO-World网络架构
12
0
0
向大牛学习
¥3
立即使用
理论整合框架构建过程
12
0
0
向大牛学习
¥3
立即使用
世界领先农机企业智能化探索布局
12
0
0
向大牛学习
¥3
立即使用
国家农机装备现代化发展目标
12
0
0
向大牛学习
¥3
立即使用
数据要素驱动农民低碳生产行为的理论模型(英文版)
12
0
0
向大牛学习
¥3
立即使用
农业病虫害检测与定位的视觉 - 语言模型管道
11
0
0
向大牛学习
¥3
立即使用
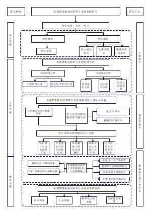
安全风险源辨识流程图
11
0
0
蓝色的海
¥3
立即使用
人工智能赋能农业新质生产力发展的实践路径
11
0
0
向大牛学习
¥3
立即使用
极值点偏移问题解题流程
11
0
0
EDogMJAT
免费
立即使用
诊断流程
11
0
0
雨落倾城别
¥3
立即使用
全球智能农机政策支持体系传导机制与实施效果
11
0
0
向大牛学习
¥3
立即使用
分店位置读取和客户信息读取的总算法流程图
11
0
0
EDToGjIK
会员免费
立即使用
认知传播模拟数据项状态信息
11
0
0
EDYhJSqi
¥20
立即使用
CLIP模型番茄灰霉病识别相似性计算
11
0
0
向大牛学习
¥3
立即使用
02_视觉文本联合目标检测框架
11
0
0
向大牛学习
¥3
立即使用
管道智能巡查流程
11
0
0
HǎoDeLèi™
¥5
立即使用
血糖流程图
11
0
0
EDJuejEc
会员免费
立即使用
智能农机装备政策支持生态系统
11
0
0
向大牛学习
¥3
立即使用
农机装备数字化转型策略框架
11
0
0
向大牛学习
¥3
立即使用
分类推理流程
11
0
0
EDeMSmij
会员免费
立即使用
农机装备数字化转型研究脉络框架
11
0
0
向大牛学习
¥3
立即使用
农业多模态大模型关键技术模块详解
11
0
0
向大牛学习
¥3
立即使用
旅游疲劳诱发因素
11
0
0
向大牛学习
¥3
立即使用
共生生态体系发展
10
0
0
向大牛学习
¥3
立即使用
数据要素驱动菜农低碳生产行为的五大机制模型
10
0
0
向大牛学习
¥3
立即使用
山东省农机装备产业现状分析
10
0
0
向大牛学习
¥3
立即使用
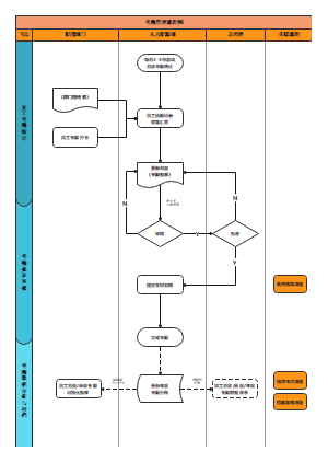
合同占用授信流程图
10
0
0
EDsb0A09
会员免费
立即使用
图16_利益相关者话语权动态生成机制
10
0
0
向大牛学习
¥3
立即使用
山东省农机装备数字化转型政策建议框架
10
0
0
向大牛学习
¥3
立即使用
智能农机装备数字化转型发展路径图
10
0
0
向大牛学习
¥3
立即使用
面向应用创新
10
0
0
向大牛学习
¥3
立即使用
CLIP (Contrastive Language-Image Pre-training) 架构
10
0
0
向大牛学习
¥3
立即使用
数据要素市场化驱动蔬菜产业绿色发展的机制
10
0
0
向大牛学习
¥3
立即使用
图6_双师双境多法教学模式
10
2
0
向大牛学习
¥3
立即使用
蜀宁流程图
9
0
0
臭袜子合同
免费
立即使用
番茄灰霉病识别CLIP架构
9
0
0
向大牛学习
¥3
立即使用
山东省农机装备数字化转型
9
0
0
向大牛学习
¥3
立即使用
通用版制造业生产流程图
9
0
0
知鱼
¥3
立即使用
商城流程图
9
0
0
呜哈
会员免费
立即使用
山东省农机装备数字化转型路径规划
9
0
0
向大牛学习
¥3
立即使用
中级消防设施操作员三考区
9
0
0
EDSAZlwA
免费
立即使用
园区模式产教融合共同体内涵、机制与路径
9
0
0
向大牛学习
¥3
立即使用
塞外民族融合历史
9
0
0
MMU5vPMa
¥3
立即使用
智能农业创新驱动体系
9
0
0
向大牛学习
¥3
立即使用
医疗器械注册提交时限
9
0
0
MMU5vPMa
¥3
立即使用
论文技术路线图
8
0
0
竟然是草莓
¥16.9
立即使用
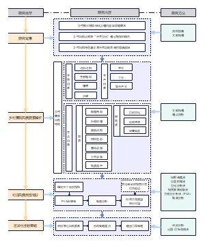
产品开发基本流程
8
0
0
wei
¥3
立即使用
现代事故致因链(行为安全“2-4”模型)简化形式
8
0
0
蓝色的海
会员免费
立即使用
数据要素驱动菜农低碳生产行为路径图
8
0
0
向大牛学习
¥3
立即使用
录像下载架构
7
0
0
EDLDUoWa
会员免费
立即使用
国家能源集团安全管理体系工作路线图
7
0
1
蓝色的海
¥3
立即使用
基于STM32的主从式定位与通信系统
6
0
0
EDYeHXHH
会员免费
立即使用
Transformer1流程图
6
0
0
EDSsgLKo
免费
立即使用
论文研究技术路线图
5
0
0
追梦天涯
¥5
立即使用
固网终端回收流程
5
0
0
EDvFvnLa
免费
立即使用
业扩报装及接网工程工作流程图
5
0
0
追梦天涯
¥6
立即使用
数据同步到客户本地库
5
0
0
thain
会员免费
立即使用
LSTM变体的详细解释示意图
4
0
0
竟然是草莓
¥6.6
立即使用
论文技术流程图
4
2
0
EDLjrFjh
免费
立即使用
论文技术路线图
3
0
0
追梦天涯
¥3
立即使用
可持续商业模式的数智化构建及其对社会治理的赋能效应框架图
3
0
0
追梦天涯
¥3
立即使用
外卡收单信息流转 v1.0 版
3
0
0
薛老彪²º²¹
¥3
立即使用
基于Teacher Detector和StudentDetector的教师学生互动语义结构示意图
3
0
0
竟然是草莓
¥13.9
立即使用
节假日管理流程图
3
0
0
幕构
¥6
立即使用
Whalet RDR匹配规则 v1.0 版
3
0
0
薛老彪²º²¹
¥3
立即使用
考勤管理流程图
3
0
0
幕构
¥6
立即使用
Whalet Ethoca匹配规则 v1.0 版
2
0
0
薛老彪²º²¹
¥3
立即使用
乡村景观风貌论文框架
2
0
0
追梦天涯
¥3
立即使用
Verifi RDR 流程 v1.0 版
2
0
0
薛老彪²º²¹
¥3
立即使用
外卡收单资金流转 v1.0 版
2
0
0
薛老彪²º²¹
¥3
立即使用
双信息交易 v1.0 版
2
0
0
薛老彪²º²¹
¥3
立即使用
CDRN 流程 v1.0 版
2
0
0
薛老彪²º²¹
会员免费
立即使用
技术路线图-ICI治疗不可切NSCLC疗效与CIP风险预测及机制干预
2
0
0
竟然是草莓
¥9.9
立即使用
“漂亮饭”的市场调查与分析
2
0
0
EDioLtAC
会员免费
立即使用
VCC Funds Flow v1.1 版
1
0
0
薛老彪²º²¹
¥3
立即使用
OCBC账户流转 v1.0 版
1
0
0
薛老彪²º²¹
¥3
立即使用
引入或不引入
1
0
0
追梦天涯
¥3
1
169
170
171
172
1
2
3
4
5
6
7
8
9
10
11
12
13
14
15
16
17
18
19
20
21
22
23
24
25
26
27
28
29
30
31
32
33
34
35
36
37
38
39
40
41
42
43
44
45
46
47
48
49
50
51
52
53
54
55
56
57
58
59
60
61
62
63
64
65
66
67
68
69
70
71
72
73
74
75
76
77
78
79
80
81
82
83
84
85
86
87
88
89
90
91
92
93
94
95
96
97
98
99
100
101
102
103
104
105
106
107
108
109
110
111
112
113
114
115
116
117
118
119
120
121
122
123
124
125
126
127
128
129
130
131
132
133
134
135
136
137
138
139
140
141
142
143
144
145
146
147
148
149
150
151
152
153
154
155
156
157
158
159
160
161
162
163
164
165
166
167
168
169
170
171
172