免费试用
所有产品
万兴图示
基于模板的一站式办公绘图利器
万兴脑图MindMaster
基于云的多平台思维导图软件
万兴画板
基于白板的工作流搭建工具
万兴项管
基于甘特图的项目管理工具
新品上市
万兴图示V14
AI全面升级>>
万兴脑图V12
任务看板,AIPPT,
布局丰富>>
万兴画板V1.0
全新白板产品>>
所有产品
万兴图示
基于模板的一站式办公绘图利器
万兴脑图
基于云的多平台思维导图软件
万兴画板
基于白板的工作流搭建工具
万兴项管
基于甘特图的项目管理工具
万兴AI
万兴图示AI
万兴脑图AI
万兴AI
万兴图示AI
万兴脑图AI
政企服务
企业采购
政企套餐
国防版采购
客户案例
向团队介绍
政企服务
企业采购
政企套餐
国防版采购
客户案例
向团队介绍
社区资源
万兴图示模板中心
思维导图知识社区
万兴图示学堂
万兴脑图学堂
社区资源
万兴图示模板中心
思维导图知识社区
万兴图示学堂
万兴脑图学堂
帮助中心
帮助中心
文章教程
帮助中心
帮助中心
文章教程
免费下载
优惠
免费下载
优惠
登录
热门搜索:
热门专辑
全部专题
分类:
全部
流程图
组织结构图
思维导图
软件/计算机
专业领域绘图
图形表格
商务/PPT
管理/咨询
平面设计图
请选择
无匹配数据
全部
流程图
组织结构图
思维导图
软件/计算机
专业领域绘图
图形表格
商务/PPT
管理/咨询
平面设计图
加载中
子类:
基本流程图
数据流程图
泳道图
BPMN
事件流程图
IDEF图
SDL图
工作流程图
审计流程图
请选择
无匹配数据
基本流程图
数据流程图
泳道图
BPMN
事件流程图
IDEF图
SDL图
工作流程图
审计流程图
加载中
类型:
全部
智能模板
普通模板
动态模板
请选择
无匹配数据
全部
智能模板
普通模板
动态模板
加载中
社区精选
一周热榜
最多使用
最新发布
达人作品
请选择
无匹配数据
社区精选
一周热榜
最多使用
最新发布
达人作品
加载中
请选择
无匹配数据
全部类别
作品
作品集
加载中
请选择
无匹配数据
全部权限
免费
付费
会员免费
加载中
立即使用
农机装备现代化发展五阶段演进图
32
0
0
向大牛学习
¥3
立即使用
审计工作泳道图
32
0
0
EDbyAoew
会员免费
立即使用
系统管理员第二层
32
1
0
EDgvpnjV
免费
立即使用
农业大语言模型训练流程与优化策略
32
0
0
向大牛学习
¥3
立即使用
作物生长模型的空间尺度扩展策略
32
0
0
向大牛学习
¥3
立即使用
成华总汇报后的建议版本
32
0
0
EDwVmWQG
会员免费
立即使用
结构心理双驱动机制的作用路径模型图
32
0
0
向大牛学习
¥3
立即使用
蔬菜病害知识图谱构建流程
32
0
1
向大牛学习
¥3
立即使用
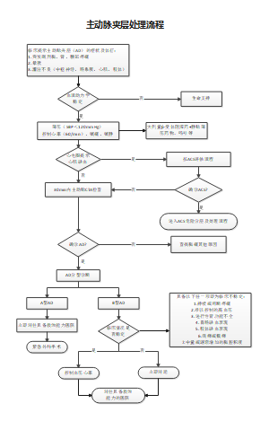
主动脉夹层诊疗流程图
31
0
0
追梦天涯
¥3
立即使用
数字化转型障碍与对策分析图
31
1
0
向大牛学习
¥3
立即使用
产业园区企业参与产学合作"高参与低持续"现象研究结论与建议框架
31
1
0
向大牛学习
¥3
立即使用
CLIP (Contrastive Language-Image Pre-training) 架构
31
0
0
向大牛学习
¥3
立即使用
农机装备数字化转型策略框架
31
0
0
向大牛学习
¥3
立即使用
农业领域的LLMs流程图
31
0
0
向大牛学习
¥3
立即使用
统调大赛图1
31
2
0
EDDMZrHt
免费
立即使用
ESP32C3接收端程序流程图
31
1
0
EDhblpPv
免费
立即使用
牛盾配置平台流程图
31
0
0
EDmCrrZP
免费
立即使用
人工智能赋能产教融合的设计思路
31
0
0
向大牛学习
¥3
立即使用
OBE导向的课程评价与毕业生能力达成评价体系
31
0
0
向大牛学习
¥3
立即使用
用户登录成功后的领奖流程
31
0
0
EDcbZxId
免费
立即使用
农业新质生产力区域差异化发展路径
31
0
0
向大牛学习
¥3
立即使用
交互式害虫与病害分析系统架构(英文版)
31
0
0
向大牛学习
¥3
立即使用
数实融合对农业新质生产力影响研究技术路线
31
0
0
向大牛学习
¥3
立即使用
图6-人工智能赋能农业分析框架
31
0
0
向大牛学习
¥3
立即使用
用户参与不足理论分析框架
31
0
0
向大牛学习
¥3
立即使用
共生生态体系发展
31
0
0
向大牛学习
¥3
立即使用
组织认同双维度转化机制
31
0
0
向大牛学习
¥3
立即使用
从目标设定到成功实现的流程
31
5
0
EDmNhipm
免费
立即使用
农业新质生产力
31
0
0
向大牛学习
¥3
立即使用
塞外民族融合历史
31
0
0
MMU5vPMa
¥3
立即使用
虚拟DOM
31
0
0
EDyWggtd
免费
立即使用
数智赋能地方高校计算机类专业产教融合改革思路
31
0
0
向大牛学习
¥3
立即使用
多元共生智联生态系统的演进过程
31
0
0
向大牛学习
¥3
立即使用
图8_产学研信息协同供应链系统
31
0
0
向大牛学习
¥3
立即使用
光伏区(冷季)水系统流程
30
0
0
EDqUSFBu
¥3
立即使用
蔬菜种植户低碳生产行为影响机制研究框架
30
0
0
向大牛学习
¥3
立即使用
维修备件全生命周期管理流程图
30
0
0
EDlJWrrY
会员免费
立即使用
1-07 产品策划质量管理流程
30
1
0
MXevmOX8
¥3
立即使用
图2_数字经济驱动农业绿色发展的理论机制
30
0
0
向大牛学习
¥3
立即使用
AquaCrop作物生长模型软件的输入数据界面
30
0
0
向大牛学习
¥3
立即使用
图15_市域产教联合体三阶段演化形成机制图
30
1
0
向大牛学习
¥3
立即使用
文件上传与校验流程
30
0
0
achilles
免费
立即使用
数据要素市场化驱动蔬菜产业绿色发展的机制
30
0
0
向大牛学习
¥3
立即使用
数据要素驱动蔬菜种植户低碳生产的三维机制模型
30
0
0
向大牛学习
¥3
立即使用
YOLO系列算法在动植物表型分析中的应用流程
30
1
0
向大牛学习
¥3
立即使用
地质勘测工作流程
30
0
0
EDDuKqPz
会员免费
立即使用
农机装备数字化转型策略实施框架
30
0
0
向大牛学习
¥3
立即使用
蔬菜产业低碳转型内涵特征框架
30
0
0
向大牛学习
¥3
立即使用
吉安小贷-资金流
30
0
0
EDIduzju
会员免费
立即使用
智能农机装备发展路径
30
0
0
向大牛学习
¥3
立即使用
智慧农业新质生产力形成的机制与路径三层结构
30
0
0
向大牛学习
¥3
立即使用
图6_双链驱动创新型技术技能人才培养路径
30
0
0
向大牛学习
¥3
立即使用
通用技术路线图-智能电网封装热管理
30
0
2
一只图
¥4
立即使用
数据分析方法流程图
30
0
0
向大牛学习
¥3
立即使用
14_AquaCrop作物水分生产力模拟框架
30
0
0
向大牛学习
¥3
立即使用
农业病害文本图像特征融合架构图
30
0
0
向大牛学习
¥3
立即使用
结构方程模型路径分析结果
30
0
0
向大牛学习
¥3
立即使用
图7-混合方法研究设计流程
30
0
0
向大牛学习
¥3
立即使用
VIOKR评价法流程图
30
1
0
134****4414
会员免费
立即使用
境外资料收集示意图
30
0
0
EDOTiCVH
会员免费
立即使用
数据要素驱动菜农低碳生产行为机理模型
30
0
0
向大牛学习
¥3
立即使用
图4数智时代知识生成传播应用流程
30
0
0
向大牛学习
¥3
立即使用
图5产学研合作模式选择影响机制研究技术路线图
30
0
0
向大牛学习
¥3
立即使用
借阅证管理系统流程图
30
0
1
EDQJPzOq
免费
立即使用
针对iPhone 16 Pro Max进行研究分析流程图
30
1
0
EDzqFPXG
免费
立即使用
物料平衡流程图
30
0
0
EDLvJZGy
会员免费
立即使用
MAF-YOLO
30
0
0
叛逆灵魂
¥19.9
立即使用
农业图像视觉任务的基础模型流程图
30
0
0
向大牛学习
¥3
立即使用
预测流程图
30
1
0
EDwbXpZD
免费
立即使用
数据要素市场化驱动蔬菜产业绿色发展机制
30
0
0
向大牛学习
¥3
立即使用
数据要素市场化驱动蔬菜产业绿色发展的内涵框架
30
0
0
向大牛学习
¥3
立即使用
利用预训练基础模型进行少样本和零样本植物病害识别框架
30
0
0
向大牛学习
¥3
立即使用
GCN_Attention_mamba_KAN
29
0
0
叛逆灵魂
¥19.9
立即使用
架构实践:基于战略DEST的五看三定模型流程
29
0
1
流程再造
¥3
立即使用
农业多模态大模型(Agri-MLMs)的数据预处理工作流程
29
0
0
向大牛学习
¥3
立即使用
视觉识别模型与大语言模型协同研发框架
29
0
0
向大牛学习
¥3
立即使用
新增费控流程图
29
0
0
EDWRkggc
会员免费
立即使用
PCBA流程图
29
0
0
刘伟利
会员免费
立即使用
智能农机装备数字化转型多群体驱动机制理论框架
29
0
0
向大牛学习
¥3
立即使用
研究方法与数据收集流程
29
0
0
向大牛学习
¥3
立即使用
结构方程模型路径分析
29
0
0
向大牛学习
¥3
立即使用
培养方案多维度质量评价实施框架
29
0
0
向大牛学习
¥3
立即使用
图16_利益相关者理论视域下的产教融合实施路径
29
0
0
向大牛学习
¥3
立即使用
依托园区产教融合运行机制与协同流程
29
0
0
向大牛学习
¥3
立即使用
中国智能农机装备数字化转型的战略框架和实施路径
29
0
0
向大牛学习
¥3
立即使用
对比语言-图像预训练 (CLIP) 架构
29
0
0
向大牛学习
¥3
立即使用
Agri-MLMs综合评估框架
29
0
0
向大牛学习
¥3
立即使用
图7-科研成果转化教学资源机制
29
0
0
向大牛学习
¥3
立即使用
图1-技术路线图
29
0
0
向大牛学习
¥3
立即使用
农机装备数字化转型策略整体框架
29
0
0
向大牛学习
¥3
立即使用
Transformer架构
29
0
0
向大牛学习
¥3
立即使用
数据要素驱动菜农低碳生产行为的综合理论模型
29
0
0
向大牛学习
¥3
立即使用
数据要素市场化驱动蔬菜产业绿色发展的机制
29
0
0
向大牛学习
¥3
立即使用
图2-卓越工程师培养联合体建设架构
29
0
0
向大牛学习
¥3
立即使用
人工智能赋能农业新质生产力的现实障碍与推进路径
29
0
0
向大牛学习
¥3
立即使用
智能农机装备数字化转型理论框架
29
0
0
向大牛学习
¥3
立即使用
模型建立流程
29
0
0
EDOraHHu
¥3
立即使用
UIC创新要素协同演化机制
29
0
0
向大牛学习
¥3
立即使用
多模态检测模型架构
29
0
0
向大牛学习
¥3
立即使用
行业异质性UIC参与路径流向图
29
0
0
向大牛学习
¥3
1
167
168
169
170
171
172
173
1
2
3
4
5
6
7
8
9
10
11
12
13
14
15
16
17
18
19
20
21
22
23
24
25
26
27
28
29
30
31
32
33
34
35
36
37
38
39
40
41
42
43
44
45
46
47
48
49
50
51
52
53
54
55
56
57
58
59
60
61
62
63
64
65
66
67
68
69
70
71
72
73
74
75
76
77
78
79
80
81
82
83
84
85
86
87
88
89
90
91
92
93
94
95
96
97
98
99
100
101
102
103
104
105
106
107
108
109
110
111
112
113
114
115
116
117
118
119
120
121
122
123
124
125
126
127
128
129
130
131
132
133
134
135
136
137
138
139
140
141
142
143
144
145
146
147
148
149
150
151
152
153
154
155
156
157
158
159
160
161
162
163
164
165
166
167
168
169
170
171
172
173